当前位置:首页 > 排盘 > 玄空飞星

玄空飞星

生年:
选择:
挂名:
大运:
山向:
选择:
水口在:
选择:
流 年:
流月:

玄空飞星的排盘方法排飞星盘的方法 我们只要明白飞星运行的轨迹和飞星运行的时间。玄空风水中,变化的是九宫飞星的方位和能量,除了变化的还有不变的,不变的是固定的方位所代表的含义。

玄空飞星文章
风水都有哪些大的师门,阳宅风水哪一个师门最准

风水都有哪些大的师门,阳宅风水哪一个师门最准

风水水法最精确的是哪派系,风水都有哪些大的师门,阳宅风水哪一个师门...

玄空飞星
公司办公室风水 公司老总办公室风水怎样合理布局

公司办公室风水 公司老总办公室风水怎样合理布局

公司老总办公室的风水合理格局 一个公司是不是可以获得取得成功,最先...

玄空飞星
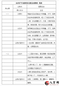
山水局势与挨星应合致凶吉详细信息

山水局势与挨星应合致凶吉详细信息

山水局势与挨星应合致凶吉详细信息 第一.理气大门口、动惩处向星为主...

玄空飞星
风水3大主流派与13大支系派系

风水3大主流派与13大支系派系

谈起风水每一个人都不会生疏,在日常生活中很多人买房,或是是家里有...

玄空飞星
六爻运卦与外峦头

六爻运卦与外峦头

六爻运卦与外峦头 1.持世爻是一卦之主是、一卦之生命。 因而六爻运卦...

玄空飞星
怎样更新改造风水中的煞位

怎样更新改造风水中的煞位

煞位,并不是指某一个方向,只是指运程没落的方向的统称。先随老师...

玄空飞星
玄空行气相互配合砂水形峦的观点

玄空行气相互配合砂水形峦的观点

玄空行气盘里的山向星相匹配形峦的实际运用,山星说白了,山他是主...

玄空飞星
开关门与改家风水合辑!

开关门与改家风水合辑!

开关门与改门(一) 开关门改门是风水设计方案中主要的內容。能够这样...

玄空飞星
怎样找寻财神位?

怎样找寻财神位?

在家庭之中一个十分关键的部位便是财神位,财神位有明财位和暗财神位...

玄空飞星
洛书和后天性五行------“盛极而衰”的气运是啥

洛书和后天性五行------“盛极而衰”的气运是啥

洛书和后天性五行 一.把第五节和第六节的成效迭合一体即成洛书。 基...

玄空飞星
如何依照九宫飞星去布局家居家具风水

如何依照九宫飞星去布局家居家具风水

依据九宫飞星的部位,合理格局风水有两个前提条件。一是要了解流年...

玄空飞星
公司办公室中不一样群体的风水要怎样布局

公司办公室中不一样群体的风水要怎样布局

从业用脑的人每日的办公环境大多数在办公室。不论是管理层或是公司...

玄空飞星
峦头九星与凶吉

峦头九星与凶吉

峦头九星与凶吉 第四章运势九星和玄空飞星风水中的九星是气、是运势,...

玄空飞星
风水专业知识 | 现实生活中普遍风水催官之法

风水专业知识 | 现实生活中普遍风水催官之法

官是一个敬称,具备领导干部影响力,其分等级主低,正因为等级多少...

玄空飞星
传统式堪舆文化中开运化煞用具的详细应用

传统式堪舆文化中开运化煞用具的详细应用

在风水运用中,很多宅基因为遭受宅內外形势的限定止没法修改求吉,...

玄空飞星
通过现象去发觉易学的实质。

通过现象去发觉易学的实质。

在前几集的介绍中,我都是有注重一个类象的难题。也许很多人会感觉...

玄空飞星
玄空风水:定项标准!风水新手入门第一步

玄空风水:定项标准!风水新手入门第一步

玄空风水,可以测一国一城,小生算一家一宅,可以说大无垠,用无级...

玄空飞星
风水:玄空,五行喜用神与风水

风水:玄空,五行喜用神与风水

沈氏玄空,五行喜用神与风水参照 金 喜金的人可以多穿白色调的衣服裤...

玄空飞星
大门诀在风水上的应用

大门诀在风水上的应用

(一)大门诀为山向及龙水相配兼用型之法 按照天心正运建房子安葬,不...

玄空飞星
房屋坐南朝北风水好么?坐南朝北房屋最強财神位在哪儿?

房屋坐南朝北风水好么?坐南朝北房屋最強财神位在哪儿?

在我国的风水学上,自古以来就会有坐南朝北好房子的叫法,那麼究竟...

玄空飞星
传统文化中时气九星究竟是怎么一回事儿

传统文化中时气九星究竟是怎么一回事儿

时气九星,即蒋大鸿氏之玄空大五行,是以先天六十四卦为用。先天八卦...

玄空飞星
方向与方向之运

方向与方向之运

第一节 定义和基本原理 一.第一章已论述基本原理: 八方方位五行是...

玄空飞星
家里洗手间风水的布置注重和忌讳分析

家里洗手间风水的布置注重和忌讳分析

风水难题无所不在。加莫的各个地域都相应的风水忌讳和合理格局...

玄空飞星
阳宅的理气大门口与山水,小区大门口和楼道门

阳宅的理气大门口与山水,小区大门口和楼道门

阳宅的理气大门口与山水 一.大城市模块住房理气大门口的体用应合致吉...

玄空飞星
买房看风水,哪一种风水派系较为精确

买房看风水,哪一种风水派系较为精确

“买房看风水,哪一种风水派系较为精确,哪一种风水师门最很灵” 风水...

玄空飞星